赛场离世!猝死的背后,运动是元凶吗?

2024-07-16

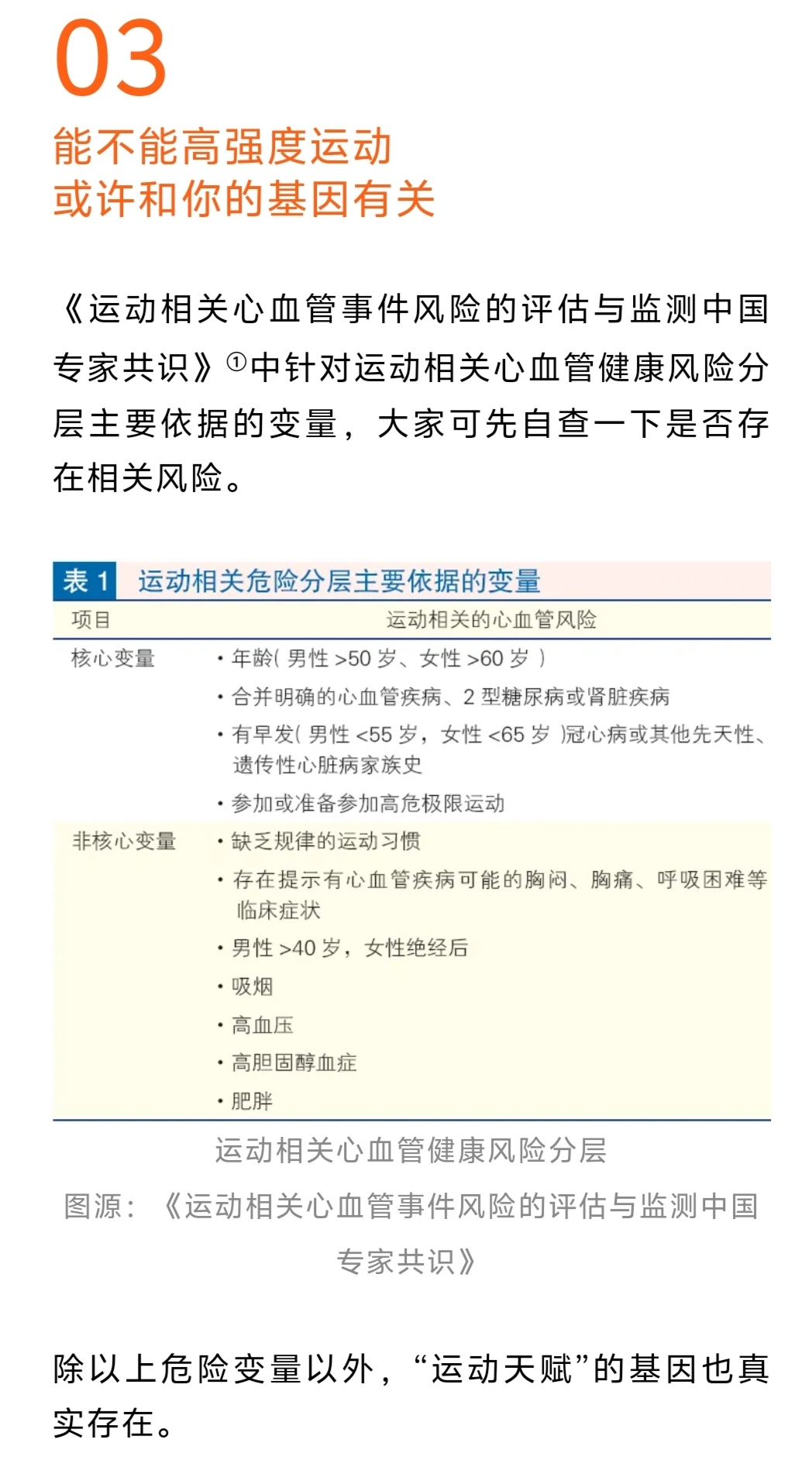
1.jpg2.jpg3.jpg4.jpg8db7c6bc1f2ac22802cf2362ed59f1b7.jpg6.jpg7.jpg8.jpg9.jpg10.jpg11.jpg12.jpg13333.jpg14.jpg15.jpg16.jpg17.jpg19.jpg18.jpg